Instance Verification Kit (IVK)
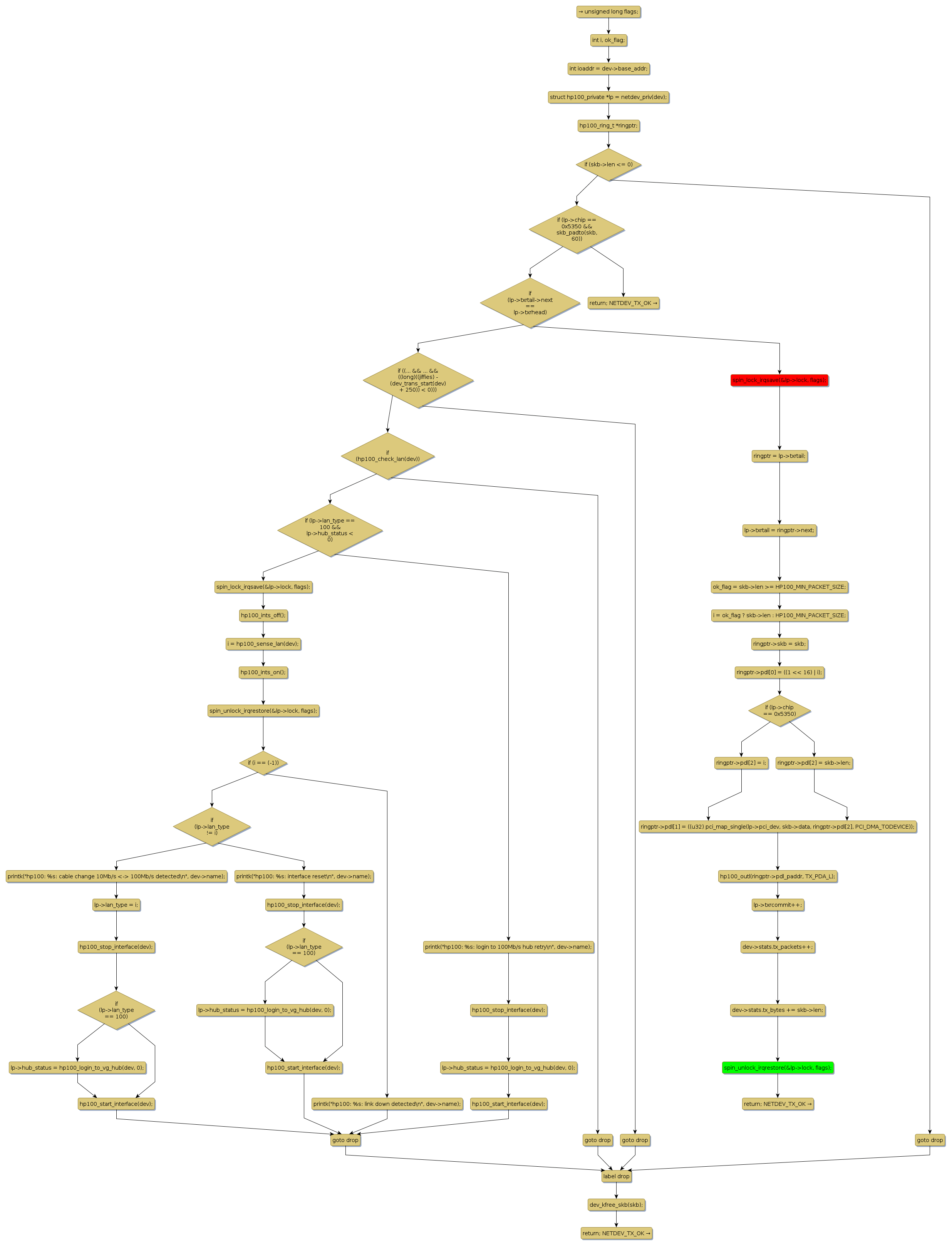
spin lock @ [47045+36+/linux-3.19-rc1/drivers/net/ethernet/hp/hp100.c]
Instance Signature: lock
|
The Matching Pair Graph:
|
|
Function Name
|
Control Flow Graph (CFG)
|
Events Flow Graph (EFG)
|
Source Correspondence
|
|
hp100_start_xmit_bm
|
|
|
[44921+19+/linux-3.19-rc1/drivers/net/ethernet/hp/hp100.c]
|